******中国·威廉希尔(WilliamHill)官方网站-Ultra Platform
威廉希尔中国官网 威廉希尔中国官网

通知公告

当前位置: 网站首页 -> 通知公告 -> 正文

中央民族大学高等学历继续教育校外教学点和拟开设专业公示

信息来源: 发布日期:2025-03-05

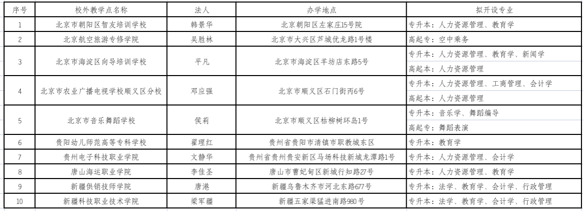
根据教育部《关于做好2025年度高等学历继续教育专业和校外教学点设置与管理工作的通知》(教职成厅函〔2025〕3号)及相关文件精神,现将我校高等学历继续教育校外教学点和拟开设专业公示如下(排名不分先后):


联系我们/Contact

电话:68932343
地址:北京市海淀区中关村南大街27号北智楼
学院邮箱:mzdxjxjy@163.com

威廉希尔中国官网

版权所有 © 中国·威廉希尔(WilliamHill)官方网站-Ultra Platform